반응형

드디어 나도 개발자의 길을!
English ver - https://github.com/kamranahmedse/developer-roadmap
kamranahmedse/developer-roadmap
Roadmap to becoming a web developer in 2019. Contribute to kamranahmedse/developer-roadmap development by creating an account on GitHub.
github.com
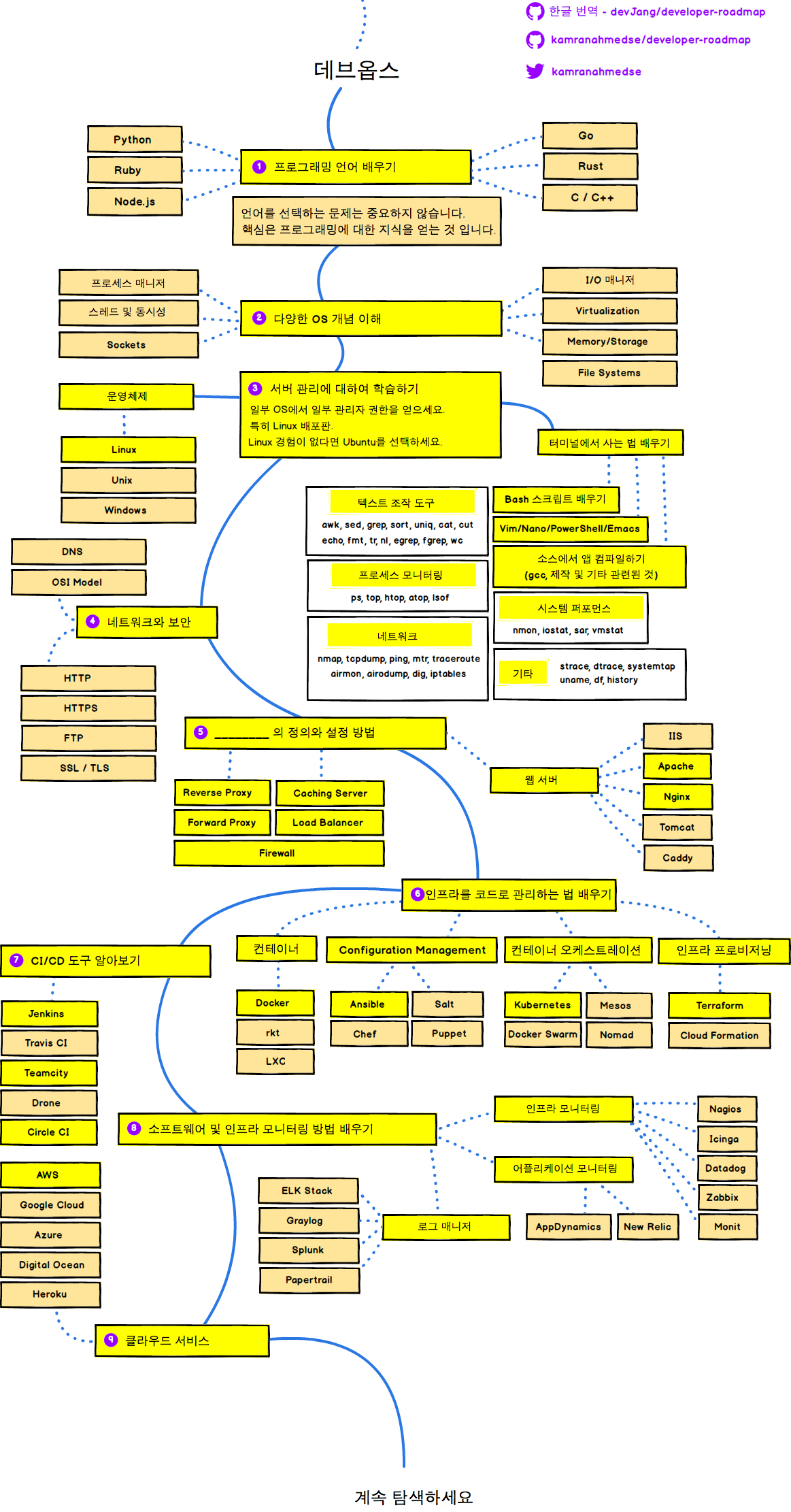
한글 - https://github.com/devJang/developer-roadmap/blob/master/readme.md




반응형
'Roadmap' 카테고리의 다른 글
| Web Developer Roadmap - 2021 (0) | 2021.11.05 |
|---|---|
| 2021 Web Developer Roadmap - Eng (1) | 2021.01.06 |
댓글