반응형

[출처] levelup.gitconnected.com/the-2020-web-developer-roadmap-76503ddfb327
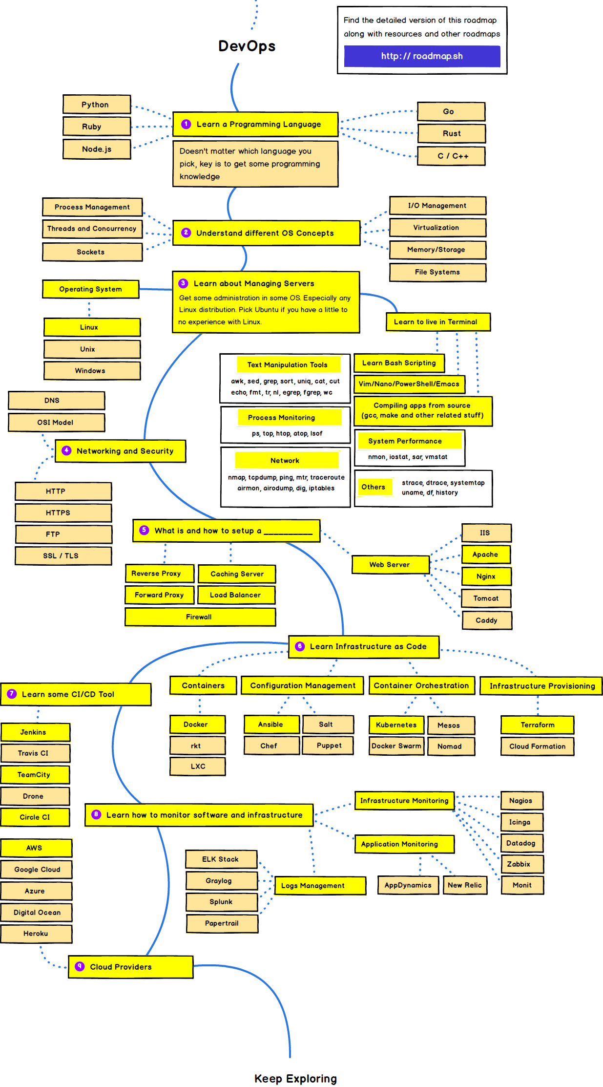
The 2021 Web Developer Roadmap
Learn to become a Frontend, Backend, Fullstack, or DevOps developer with this visual guide — no CS degree required
levelup.gitconnected.com
아자아자! 2021년도 힘내자!



반응형
'Roadmap' 카테고리의 다른 글
| Web Developer Roadmap - 2021 (0) | 2021.11.05 |
|---|---|
| Web Developer Roadmap - 2019 (0) | 2019.12.18 |
댓글